华中科技大学武汉光电国家研究中心2026年专业学位(工程类博士)
“申请-考核”制招考说明
2025年度博士招生工作已全部结束,目前部分院校已进入2026年博士招生阶段,接下来华慧考博老师将持续为大家更新2026年博士招生考试折最新情况。请大家即时关注华慧考博网(www.hhkaobo.com)老师为大家更新2026年国内各院校的博士招生信息及备考经验指南!
欢迎广大考生咨询(微信号huahuikaobo),华慧考博官方电话(4006224468),QQ群(611435032)入群确认信息请填写(华慧考博咨询老师)加入群以后,请务必修改你的群名片为你的姓名。谢谢配合!
华中科技大学武汉光电国家研究中心2026年专业学位(工程类博士)
“申请-考核”制招考说明
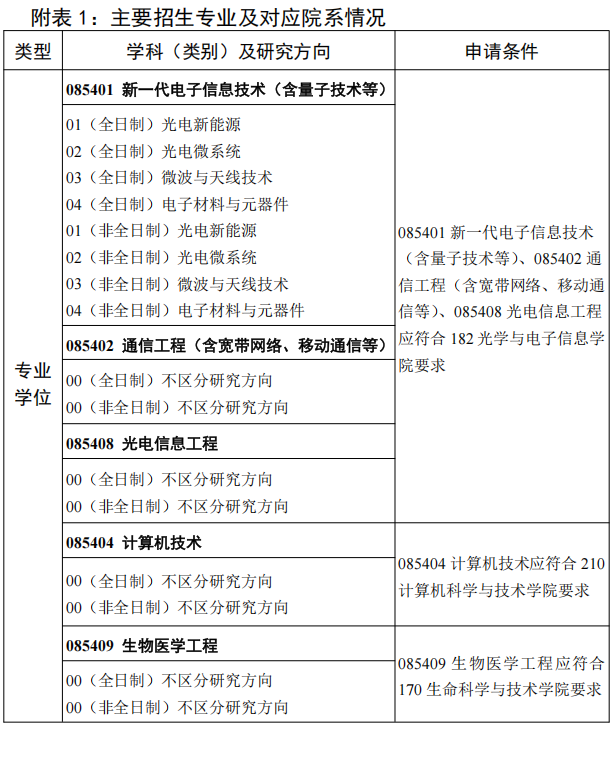
根据华中科技大学科研机构改革精神,武汉光电国家研究中心2026年分学科在以下院系招收博士研究生,主要包括光学与电子信息学院(院系代码182)、生命科学与技术学院(院系代码170)、计算机科学与技术学院(院系代码210)。
各院系招生目录中已整合研究中心导师的招生方向,详见附表1。
注:部分导师还可跨院系招收其他专业(未列入附表1),请与导师确认选择适合的报考院系及专业。
导师相关信息可进入武汉光电国家研究中心主页查询:
http://wnlo.hust.edu.cn/rcdw/gdry/swyxgzxyjb.htm
考生申请材料提交及缴费务必在2026年1月19日17:00前在我校博士“申请-考核”报名系统完成。
相关学院将对申请材料符合报考说明要求的情况进行初审并反馈意见。已在1月19日前完成材料提交及缴费的考生可根据反馈意见修改或补充材料,截止时间为1月22日17:00前(包括推荐人在系统提交推荐意见)。系统关闭后不再接收补充材料。
联系人:苏老师咨询电话:027-87793536

附2:武汉光电国家研究中心简介
武汉光电国家研究中心(以下简称研究中心)是科技部2017年11月批准组建的6个国家研究中心之一,依托华中科技大学,联合中科院精密测量科学与技术创新研究院、中国信息通信科技集团有限公司、中船重工集团717研究所等单位共同组建。研究中心是顺应大科学时代基础研究特点的学科交叉型国家科技创新基地,其前身为武汉光电国家实验室(筹),系科技部2003年批准筹建的首批5个试点国家实验室之一。
研究中心面向光电学科的国际学术前沿,以国家和区域经济社会发展的重大战略需求为导向,以提升光电领域原始创新能力、突破光电产业发展关键技术瓶颈为使命,聚焦信息光电子、能量光电子和生命光电子三大领域的基础性科学和技术问题,开展基础性、前瞻性、多学科交叉融合的创新研究,力争成为在光电科学领域具有重要国际影响力的学术创新中心、人才培育中心、学科引领中心和成果转移中心,形成推动武汉“中国光谷”迈向世界光谷的重要创新源头,为国家实施创新驱动发展战略和建设世界科技强国做出重要贡献。
研究中心致力于促进光电产业升级和科技创新成果快速有效转化,先后成立武汉光电工业技术研究院、鄂州工业技术研究院、苏州脑空间信息研究院、重庆智能信息产业技术研究院等成果转化机构。与华为、腾讯、浪潮、联影等龙头企业成立20余个联合实验室,突破和创新关键核心技术。
研究中心学科交叉特色显著,与华中科技大学相关院系共建光学工程、生物医学工程、电子科学与技术、及计算机科学与技术等四个一级学科,并支持物理、化学、材料等学科的建设与发展。在2017年教育部学位与研究生教育发展中心公布第四轮学科评估中,由中心支撑建设的光学工程与生物医学工程进入A+学科、计算机科学与技术进入A类学科。现已深度融入光电信息学科群、计算机科学与技术学科、并负责类脑智能与医学工程学科群等“双一流”学科(群)的建设。
“勇于开拓创新,敢于大胆实践,乐于勤奋学习,志于国际领先”是研究中心实施研究生培养的理念。我们正借助首屈一指的国家级平台与科研环境,多学科交叉融合与协同创新的人才培养模式,海内外高层次人才组成的优秀导师团队,开放的国际学术交流氛围,着力打造具备国际化多学科视野、坚实光电信息及其交叉学科基础知识、富有使命感、责任感及国际竞争力及领导力的创新型拔尖人才。
附件下载:华中科技大学武汉光电国家研究中心2026年专业学位(工程类博士)申请考核制招考说明
相关阅读:华中科技大学2026年博士研究生招生简章及院系招考说明
点击查看:【现货】华慧2026年通用考博英语预测作文适用于非医学命题作文

温馨提示:因考试政策、内容不断变化与调整,本网站提供的以上信息仅供参考,如有异议,请考生以权威部门公布的内容为准!






